近日,农业与生物技术学院(娄底市农业科学研究所)锑矿区生态修复团队在水体锑生态毒性领域取得了重要进展。论文发表于国际著名期刊《生态毒理学与环境安全》(Ecotoxicology and Environmental Safety),论文名称为《基于生理、肠道菌群及代谢组学研究不同环境剂量锑暴露对成年斑马鱼毒性效应及肠道微生态的影响》(Integrated physiological, intestinal microbiota, and metabolomic responsesof adult zebrafish (Danio rerio) to subacute exposure to antimony atenvironmentally relevant concentrations)农生院(农科所)硕士研究生刘灿和本科生黄东妹为论文共同第一作者,团队成员郑玉和白婧为论文的共同通讯作者,beat365为论文第一单位。
锑(Sb)在自然界广泛分布, 是一种具有毒性和潜在致癌性的重金属。 高浓度的锑可对心脏、 肝、肺等多个组织器官造成损伤。 因此, 锑及其化合物被美国环保局及欧盟列为优先污染物, 2022 年中国也将锑列为重点管控新污染物。 中国是全球产锑第一大国,大量锑矿的开采和炼冶及含锑废水的产生和排放对生态环境和人类健康造成污染和损伤。中国西南部的乌江、资江都受到了严重的锑污染。有研究发现,“世界锑都”湖南锡矿山周边水体锑浓度最高可达 29.42 mg/L,为世界卫生组织饮用水标准中锑限值的 5 884.6 倍,许多地方的锑浓度也超过了现行水生生物慢性暴露限值(30 µg/L),水体锑污染形势严峻。研究表明,水体环境中的重金属易富集在鱼类各组织器官中并干预肠道菌群的正常生活导致肠道微生态失调, 对生物体免疫、 代谢等生理机能造成严重损伤,但目前关于环境剂量锑对水生动物肠道微生态影响的研究相对匮乏,因此有必要研究其的生态毒性。


这项工作通过急性和不同环境剂量锑暴露的亚慢性实验,从不同环境剂量锑对斑马鱼的肠道毒性效应、 鱼体内 Sb 富集规律、组织形态学变化、 氧化应激和肠道微生态变化五大方面评价探究锑暴露对水生生物的肠道毒性效应与肠道微生态的影响。研究发现,成年斑马鱼肠道代谢物在暴露浓度仅为 30 µg/L 时已受到严重干扰,表明锑暴露显著影响代谢稳态,相关锑标准的制定应该基于肠道代谢变化方面去重新调整水生生物慢性锑暴露限值。去氧胆酸,胆固醇及其衍生物,磷脂酰乙醇胺等肠道代谢物含量的显著变化,进一步说明环境剂量锑暴露会引起肠道细菌氧化应激,导致炎症发生。熊去氧胆酸,三甲胺等脂质代谢物含量变化与其特定肠道菌属呈现出相关性表明斑马鱼肠道微生物菌群对肠道微生态的维持起到重要作用。同时,LPS、棕榈酰多巴胺、褪黑素等与脑神经调节相关的代谢物含量变化与其特定肠道微生物菌属呈现相关性表明肠道微生物菌群参与“微生物-肠-脑轴”调节。总之,环境剂量锑暴露对成年斑马鱼肠道毒性效应严重,可损坏肠道屏障,引发氧化应激,破坏肠道菌群动态平衡,导致肠道微生态失调,可能会通过“微生物-肠-脑轴”的复杂相互作用产生,最终可能导致肠道疾病的发生并影响到成年斑马鱼的脑部健康。该研究为湖南省非饮用地水源的锑标准工作制定提供了全面的落理论支撑。
不同浓度锑暴露下斑马鱼各组织锑蓄积量及肠道组织损伤情况

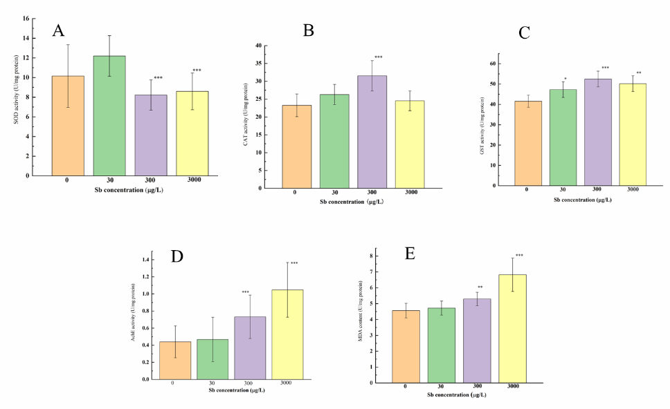
斑马鱼肠道组织在不同浓度慢性暴露锑下氧化应激指标变化

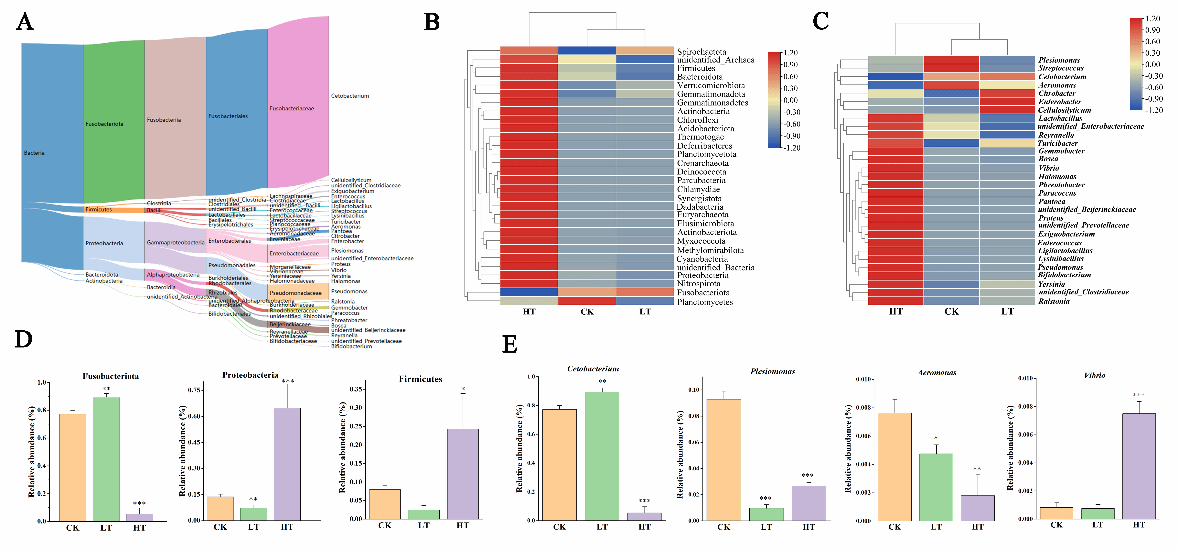
锑暴露对成年斑马鱼肠道微生物群的影响

锑暴露对成年斑马鱼肠道微生物群的功能影响及微生物网络图

锑暴露对成年斑马鱼肠道微生物代谢的影响

锑暴露下成年斑马鱼肠道微生物与重要代谢物之间的关联图

环境剂量锑暴露对成年斑马鱼肠道微生态的影响
近年来,农业与生物技术学院以锑矿区生态修复为研究特色开展了大量基础及应用研究,获得了多项高水平研究成果,为满足湖南及娄底地方战略需求,着重解决锑矿区污染生态修复做出了贡献。(图文:郑玉 一审:朱雄梅 二审:刘泽发 三审:向国红)
(原文链接:https://doi.org/10.1016/j.ecoenv.2024.116326)